当前位置:
首页
>
桃江新闻
>
通知公告
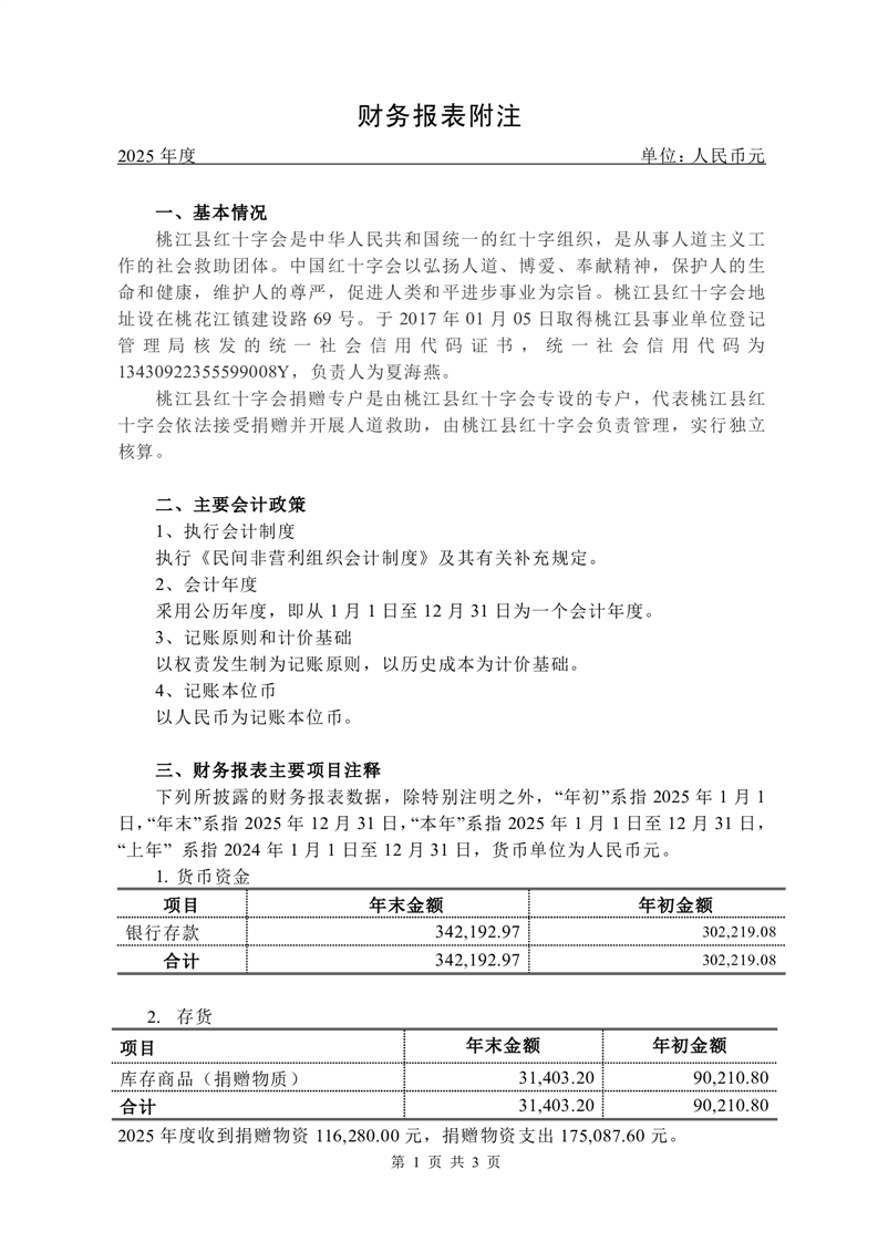
桃江县红十字会关于2025年度捐赠账户审计报告的公示
发布时间:2026-04-01 14:46
信息来源:县红十字会
作者:
浏览量:
字体:
大
中
小
扫一扫在手机打开当前页
打印
关闭