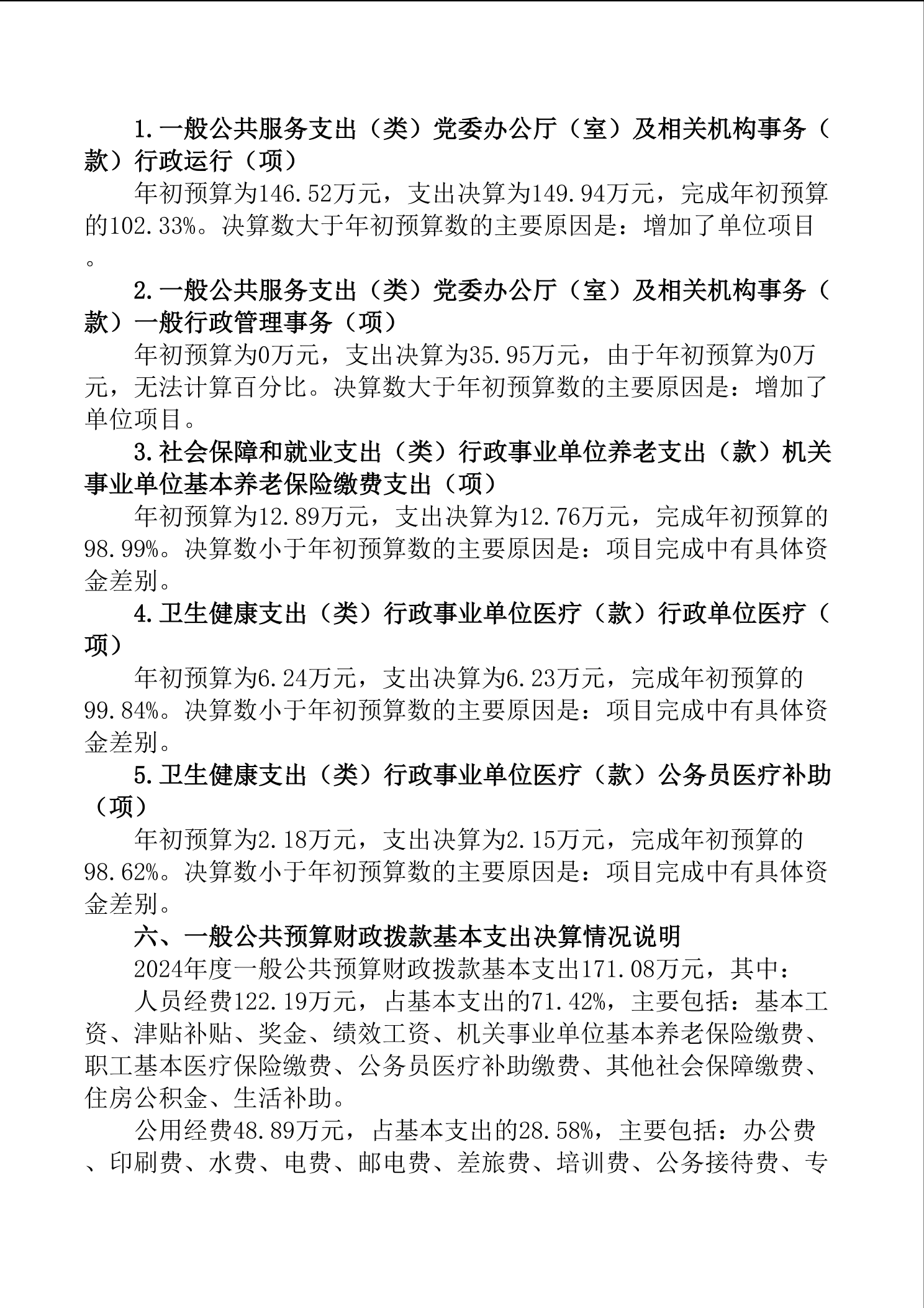
2024年中共桃江县委机构编制委员会办公室部门决算公开说明

发布时间:2025-11-14 10:43 信息来源:县委编办 作者: 浏览量:
字体:






































扫一扫在手机打开当前页