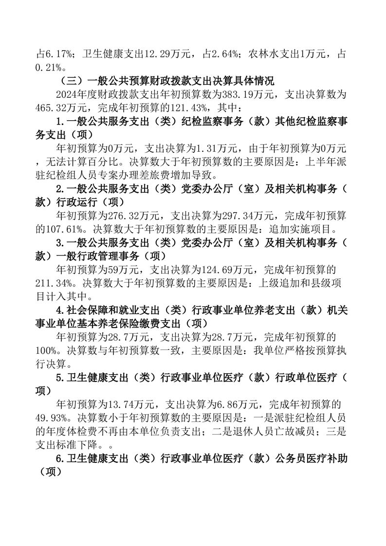
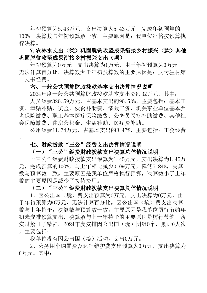
当前位置:
首页
>
政务公开
>
财政预决算公开
2024年度中共桃江县委政法委员会部门决算
发布时间:2025-11-14 14:44
信息来源:县委政法委
作者:
浏览量:
字体:
大
中
小
2024年整体绩效报告.docx
扫一扫在手机打开当前页
打印
关闭