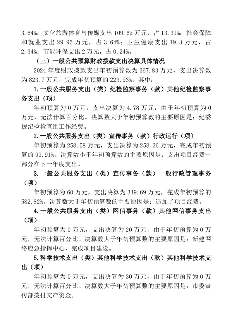
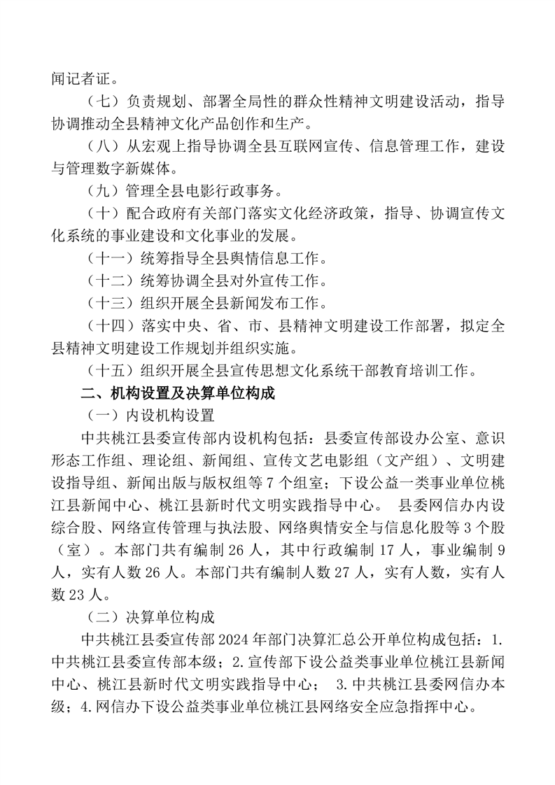
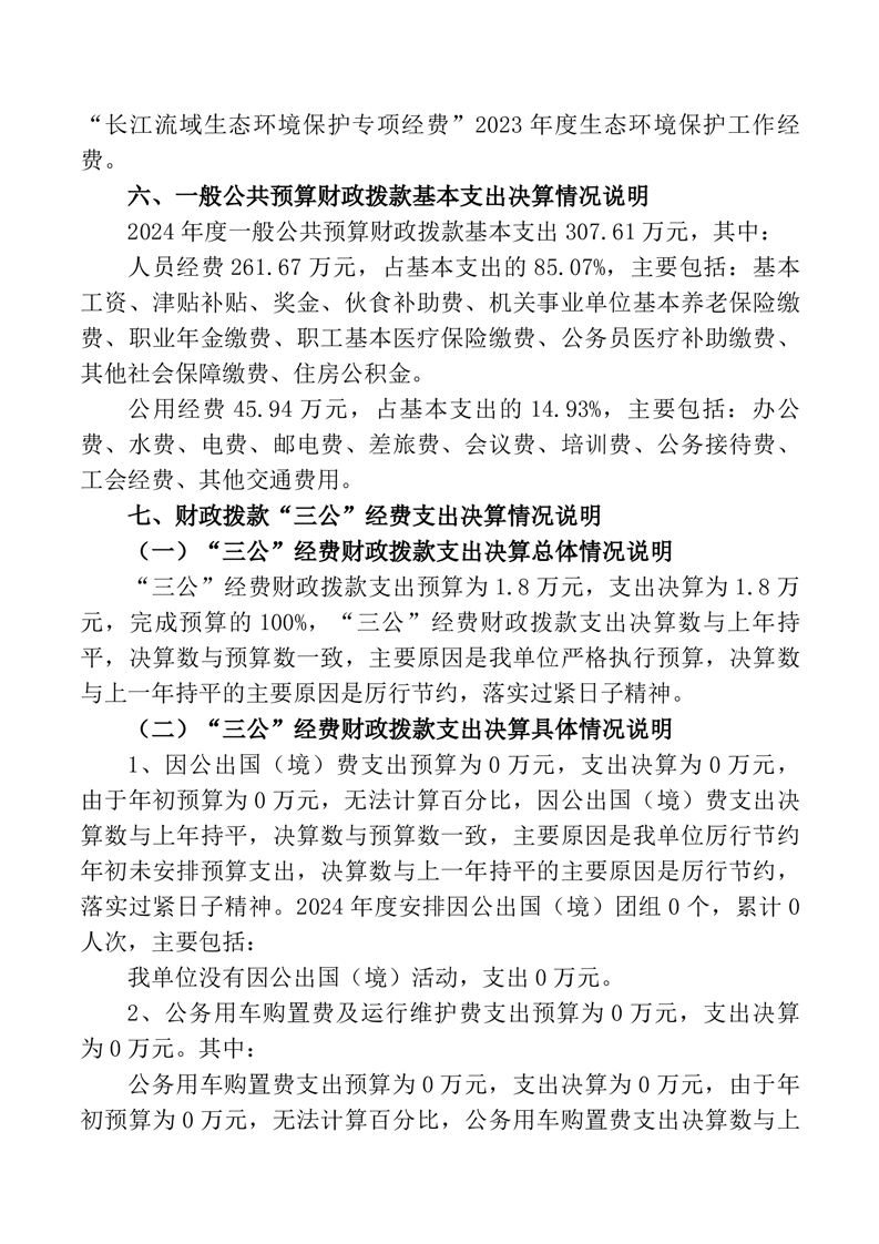
当前位置:
首页
>
政务公开
>
财政预决算公开
2024年度中共桃江县委宣传部部门决算
发布时间:2025-11-13 16:15
信息来源:县委宣传部、县委网信办
作者:
浏览量:
字体:
大
中
小
2024年度宣传部部门整体支出绩效评价.doc
新时代文明实践中心2024年度公共文化服务体系建设补助资金自评报告.pdf" target="_blank">桃江县新时代文明实践中心2024年度公共文化服务体系建设补助资金自评报告.pdf
扫一扫在手机打开当前页
打印
关闭