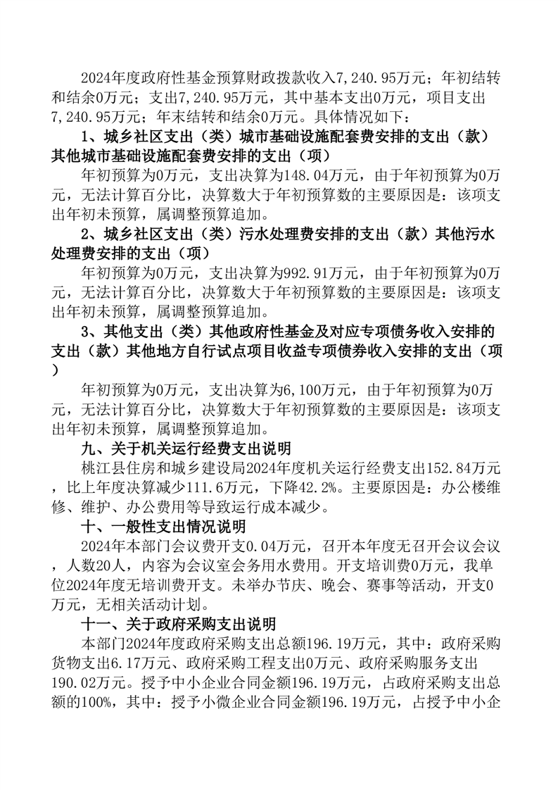
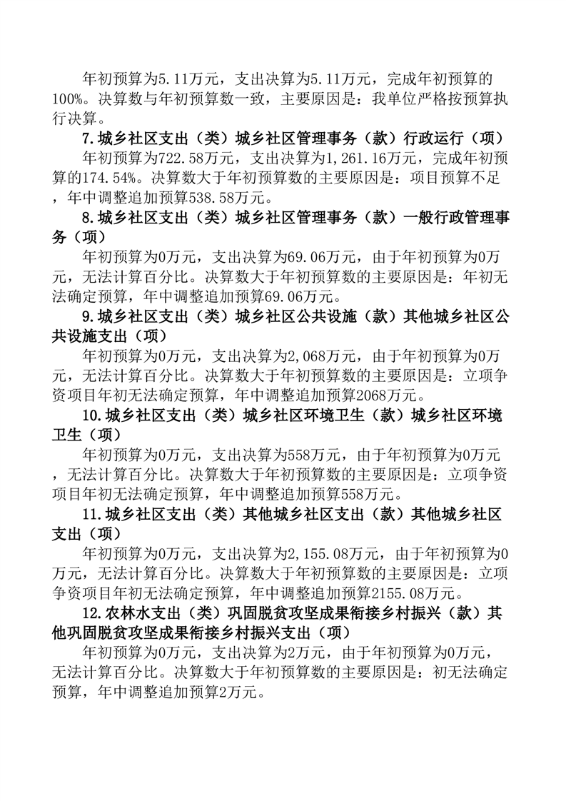
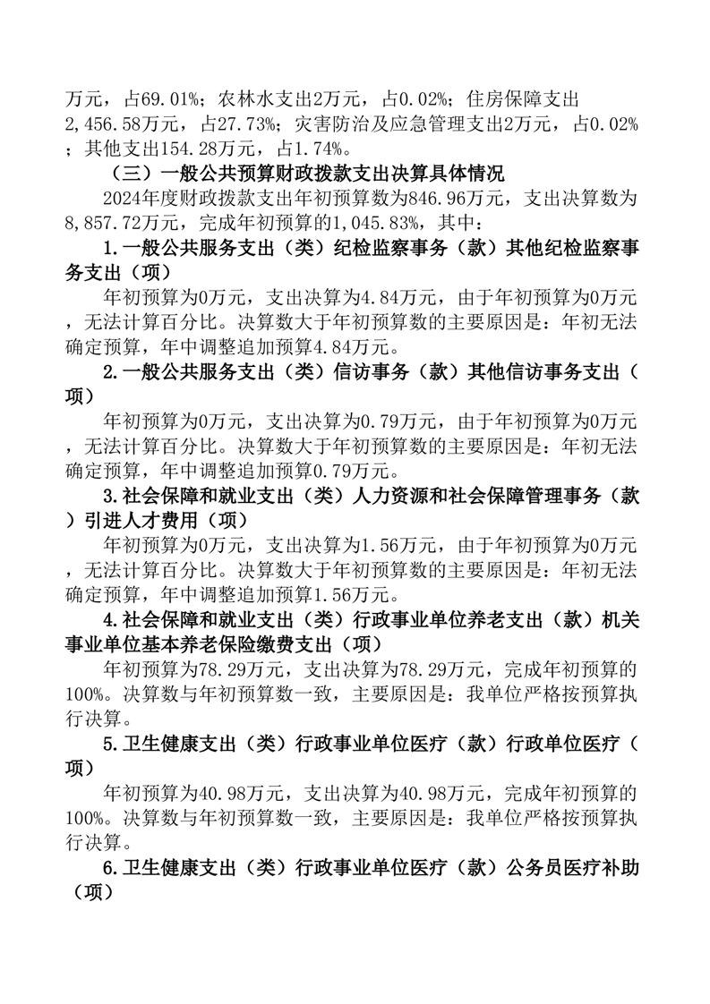
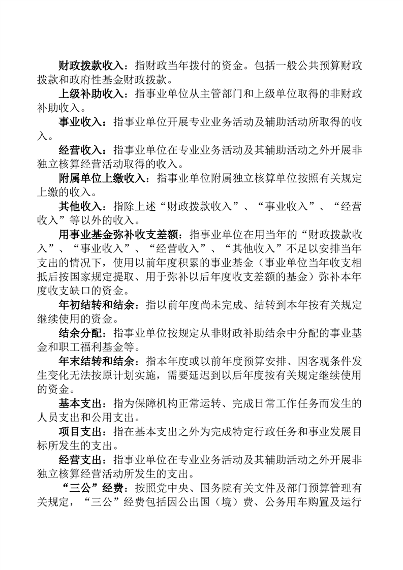
当前位置:
首页
>
政府信息公开目录
>
政府部门
>
县住房和城乡建设局
>
财政预决算
2024年度桃江县住房和城乡建设局部门决算(图)
索引号:tjxzjj/2025-2110393
发布机构:桃江县住房和城乡建设局
发文日期:2025-11-14
信息类别:综合政务
公开范围:全部公开
公开方式:政府网站
索引号
tjxzjj/2025-2110393
发布机构
桃江县住房和城乡建设局
发文日期
2025-11-14
信息类别
综合政务
公开范围
全部公开
公开方式
政府网站
信息来源:县住建局
扫一扫在手机打开当前页
打印
关闭